EQUIP HUMÀ

La Fundació MAIN pot realitzar totes les tasques i serveis que desenvolupa gràcies a un equip de professionals compromesos i encoratjats per assolir la missió de l’entitat.

Equip Humà Fundació Main
PERSONES AL PATRONAT
0
PERSONES CONTRACTADES
0
PERSONES EN PRÀCTIQUES
0
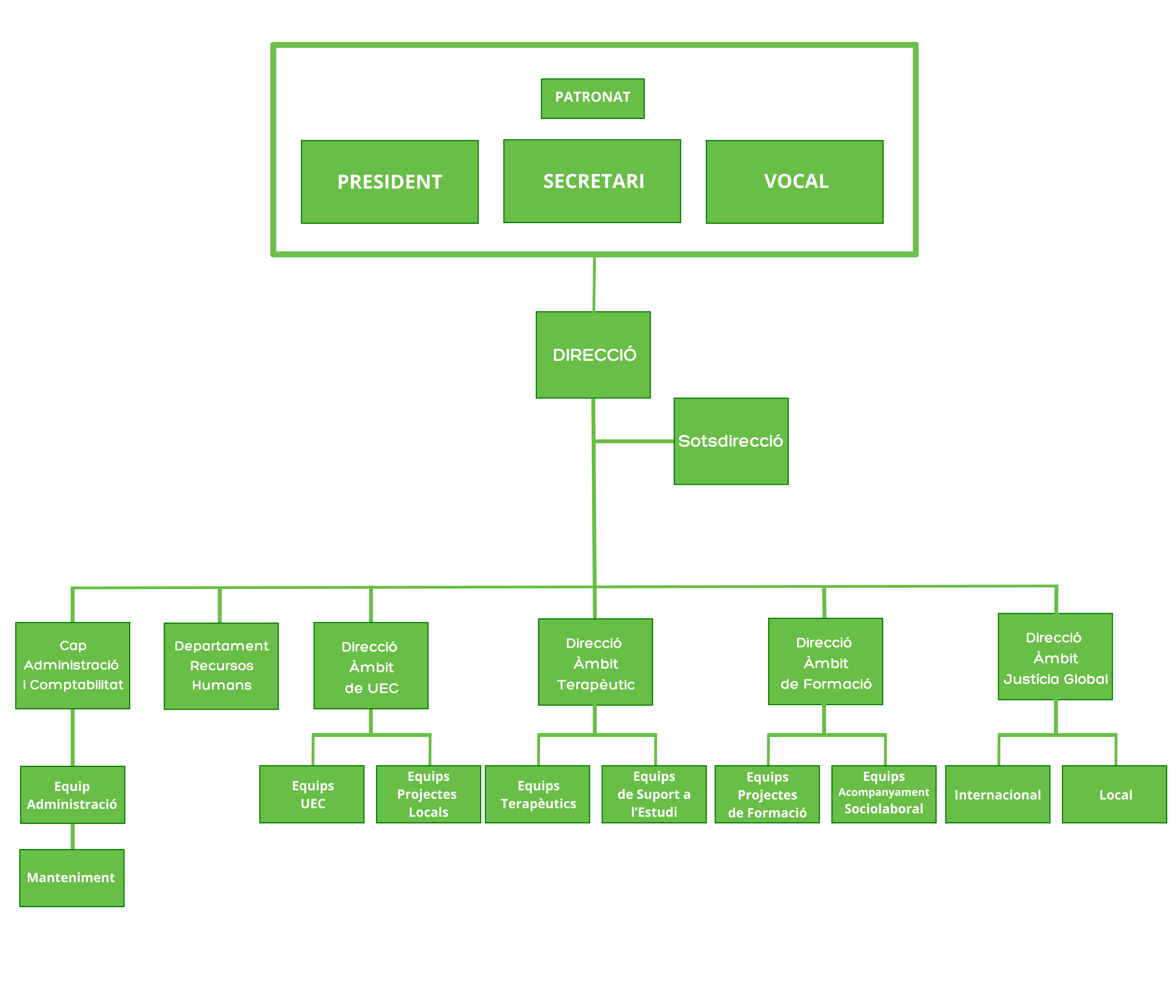
Equip humà Organigrama

VOLS FORMAR PART DEL NOSTRE EQUIP?